芯城品牌采购网 > 品牌资讯 > 技术方案 > 不懂模拟电路设计,如何完成温度信号采集?
芯城品牌采购网
21103
常规的电路方案
1. 使用ADI和TI公司的高集成ADC芯片完成采集。电路需要少量的外围无源元件,先从ADC读取采样值,再在MCU中进行查表换算,将采样值换算成温度值。2. 使用国产的信号链芯片自行搭建。随着国内基础模拟信号链芯片的日益完善,考虑使用国产器件完成同等性能的电路,如图1。这样能降低物料供应链的风险、进一步优化成本,实现温度采集,这类基础物理量采集电路的自主可控。图1电路主要由24位SD型ADC、运放、模拟开关、LDO、MCU等组成,这些基础元件的国产芯片已经成熟可用,并且有可替换的国产型号。

图1 国产信号链搭建的电路方案
搭建精密温度采集电路的要点
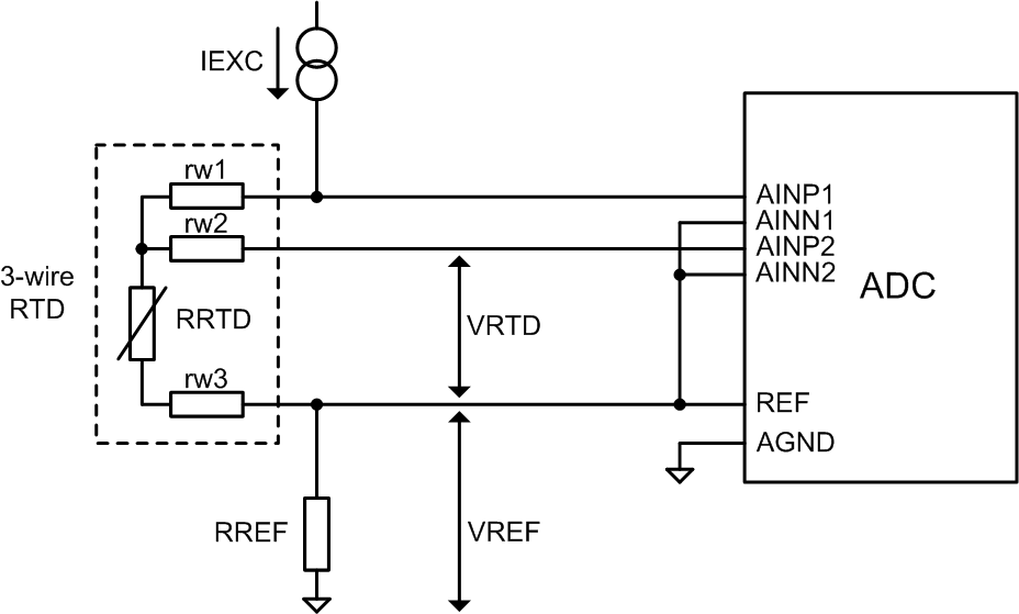
1. 使用比率法测量。电路实现如图2,测量精度和稳定性在理论上只与精密参考电阻相关,能够避开国产24位ADC器件自身增益误差、增益漂移等的不完美。

图2 比率法测量电路上述电路
IEXC 为激励电流源,VRTD 是PT100两端的电压值,VREF 是ADC基准输入端的电压值,有如下两个表达式。

合并之后,得到 RRTD 的表达式

CodeRTD 是ADC采集RTD两端电压得到的二进制代码,Codefull_scales 是ADC满量程时的二进制代码,从 RRTD 表达式可以看到, RRTD 测量值仅与Code的比率值和精密参考电阻相关。当使用10ppm电阻做为参考电阻时,该比率测量电路可以获得10ppm左右的测量电路温漂性能,却不需要精密电压基准。2. 考虑出厂校准。在比率法中,精密参考电阻决定了整体电路的增益误差,精密电阻自身精确度一般为0.1%,并且比率法不能修正ADC的失调电压误差。当需要获得0.1%及更高的电路精确度时,需要对电路进行出厂校准。3. 抗工频干扰。PT100测量电路是典型的低速精密模拟电路,1mA激励时,传感元件两端的电压值约在300mV以下,容易受到50Hz工频干扰信号影响,需要对采集数据做陷波或滤波处理。4. 验证工作环境温度和EMC性能。搭建好的整体测量电路,需要在-40~+85℃环境温度下,验证实际测量精度和漂移;验证ESD静电放电和EFT群脉冲干扰环境下的工作稳定性,以满足工业环境应用的可靠性要求。
温度传感电路是许多工业系统的重要组成部分,在温度传感元件之中,金属铂制成的热电阻PT100可保证长期稳定性,宽温度范围内最精确。本文介绍几种PT100采集电路方案,分析精密温度采集电路的设计要点。
免责声明:
文章内容转自互联网,不代表本站赞同其观点;
如涉及内容、图片、版权等问题,请联系2644303206@qq.com我们将在第一时间删除内容!